• 首页

  • 关于我们

    • 公司简介
    • 企业文化
    • 荣誉资质
    • 公司环境
    • 联系我们
  • 产品中心

      通讯芯片

      • SPL1020
      • SPL1030
      • SPL1050
      • SPL6020
      • SPL1060
      • SPL6050
  • 解决方案

    • 营销计量
    • 数字化台区
    • 电力AI
  • 核心技术

    • 电力通信及集成电路设计
    • 电力OS系统
    • 多模态大模型AI
  • 新闻资讯

  • 服务支持

    • 常见问题
    • 下载中心
    • 在线留言
  • 加入智微

  • 首页
  • 关于我们
  • 产品中心
    • 通讯芯片
  • 解决方案
  • 核心技术
    • 电力通信及集成电路设计
    • 电力OS系统
    • 多模态大模型AI
  • 新闻资讯
  • 服务支持
    • 常见问题
    • 下载中心
    • 在线留言
  • 加入智微
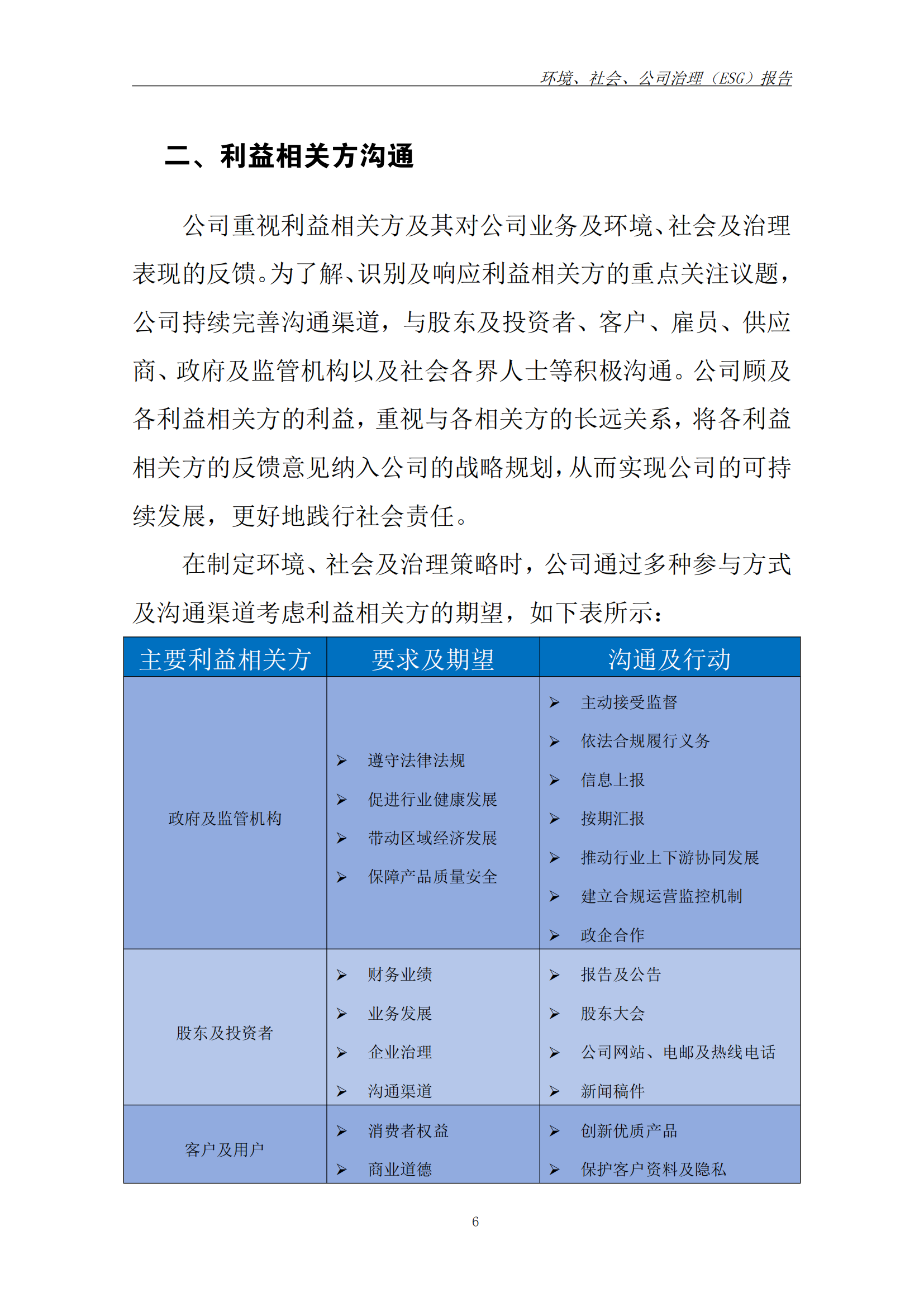
新闻资讯

为您提供有价值的前沿动态

2024年度环境、社会、公司治理(ESG)报告

日期:2025-08-22

2025年ESG 报告_已签章_00.png2025年ESG 报告_已签章_01.png2025年ESG 报告_已签章_02.png2025年ESG 报告_已签章_03.png2025年ESG 报告_已签章_04.png2025年ESG 报告_已签章_05.png2025年ESG 报告_已签章_06.png2025年ESG 报告_已签章_07.png2025年ESG 报告_已签章_08.png2025年ESG 报告_已签章_09.png2025年ESG 报告_已签章_10.png2025年ESG 报告_已签章_11.png2025年ESG 报告_已签章_12.png2025年ESG 报告_已签章_13.png2025年ESG 报告_已签章_14.png2025年ESG 报告_已签章_15.png2025年ESG 报告_已签章_16.png2025年ESG 报告_已签章_17.png2025年ESG 报告_已签章_18.png2025年ESG 报告_已签章_19.png2025年ESG 报告_已签章_20.png2025年ESG 报告_已签章_21.png2025年ESG 报告_已签章_22.png2025年ESG 报告_已签章_23.png2025年ESG 报告_已签章_24.png2025年ESG 报告_已签章_25.png2025年ESG 报告_已签章_26.png2025年ESG 报告_已签章_27.png2025年ESG 报告_已签章_28.png2025年ESG 报告_已签章_29.png2025年ESG 报告_已签章_30.png2025年ESG 报告_已签章_31.png2025年ESG 报告_已签章_32.png2025年ESG 报告_已签章_33.png2025年ESG 报告_已签章_34.png

  • 上一篇:2025年度环境、社会、公司治理(ESG)报告
  • 下一篇:SPL赢商会理事会议暨新产品发布会圆满举行
    返回

相关资讯

  • 2025年度环境、社会、公司治理(ESG)报告
  • 深圳智微电子主办的SPL赢商会 首届第一次交流会圆满举行
  • 智能量测联盟召开通信协议工作组第四次会议
  • 敬老爱老,传承中华美德
  • SPL赢商会理事会议暨新产品发布会圆满举行
  • 智能量测联盟召开专题会议 深圳智微勇挑重担再获殊荣
  • 2024年度环境、社会、公司治理(ESG)报告

相关案例

电力OS系统

电力通信及集成电路设计

多模态大模型AI

同类文章排行
  • 12025年度环境、社会、公司治理(ESG)报告
  • 2深圳智微电子主办的SPL赢商会 首届第一次交流会圆满举行
  • 3智能量测联盟召开通信协议工作组第四次会议
  • 4敬老爱老,传承中华美德
  • 5SPL赢商会理事会议暨新产品发布会圆满举行
  • 6智能量测联盟召开专题会议 深圳智微勇挑重担再获殊荣
  • 72024年度环境、社会、公司治理(ESG)报告
最新资讯文章
  • 12025年度环境、社会、公司治理(ESG)报告
  • 22024年度环境、社会、公司治理(ESG)报告
  • 3SPL赢商会理事会议暨新产品发布会圆满举行
  • 4敬老爱老,传承中华美德
  • 5深圳智微电子主办的SPL赢商会 首届第一次交流会圆满举行
  • 6智能量测联盟召开通信协议工作组第四次会议
  • 7智能量测联盟召开专题会议 深圳智微勇挑重担再获殊荣
  • 深圳总部:

    深圳市南山区桃源街道留仙大道南山智园崇文园区3栋24层

    SPL@splchip.com

    0755-26916560

  • 北京分公司:

    北京市朝阳区北辰汇宾大厦B0520室

    SPL@splchip.com

    0755-26916560

  • 河南分公司:

    河南省许昌市城乡一体化示范区5G创新应用产业园A6北3层

    SPL@splchip.com

    0755-26916560

  • 微信公众号

    手机网站

SPL Electronics Technology Co., Ltd. 深圳智微电子科技股份有限公司   备案/许可证编号:粤ICP备17138218号   百度统计   站点地图